品牌
產品儀器
應用領域

利用三維肝類器官模型探討可逆性組蛋白乙醯化與基因表現調控動態
Celvivo 3D培養系統促進牛胚囊類結構長期生長與功能表現

從「免疫抑制微環境」看早期胃癌的起點:AI空間多組體學揭示NAMPT與AREG的致癌交響
在癌症研究中,最難掌握的往往不是晚期腫瘤的侵略性,...

低劑量放射治療(LDRT)結合 PD-L1 與 VEGFA 雙重通路阻斷(DPVB)在肝細胞癌治療中展現潛力
原始論文標題:Low-dose radiother...

擺脫螢光標記的束縛:HoloMonitor M4 如何透過全息影像揭示細胞最真實的生命動態
在細胞生物學的研究中,我們總渴望能一窺細胞在最自然...

從諾貝爾獎的基礎到臨床應用:Sony CGX10 如何加速下一代Treg細胞療法的開發
前言:諾貝爾獎的榮耀,Treg 細胞療法的黎明 2...

解密免疫系統的維和部隊:如何利用光譜流式細胞儀精準辨識調節性T細胞 (Tregs)
前言:諾貝爾獎的光環,點亮 Treg 研究的新紀元...

當個性化免疫療法遇上腦瘤異質性:多靶點CAR-γδ T細胞雞尾酒療法的突破
在腦瘤治療領域,特別是針對膠質母細胞瘤(#Glio...

三位一體的人體模型:從 hPSC 建構自組織化的神經-肌肉-骨骼類器官
🔬 研究背景:跨組織互動的挑戰與機會 人體的神經(...

🎯 精準醫療在子宮頸癌的挑戰:多模型策略揭示治療抗性機制
子宮頸癌(Cervical cancer)在全球女...

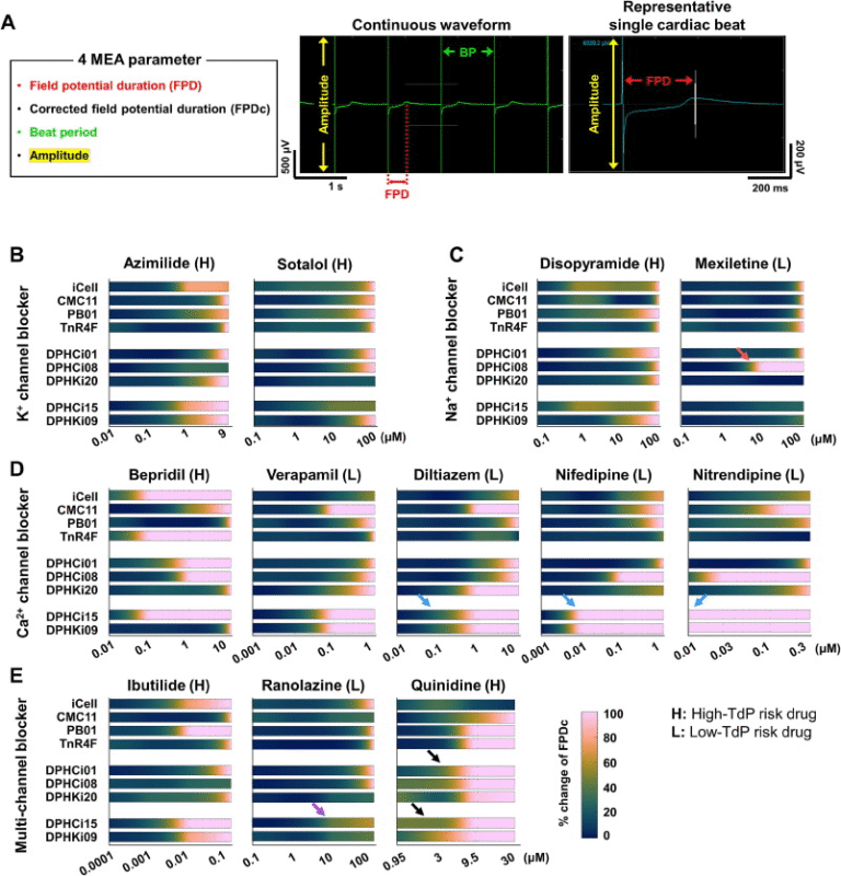
AI x iPSC-CMs:打造個人化心毒性預測平台
當代藥物安全評估的挑戰之一,是如何在早期開發階段就...

MEA在精神分裂症領域的應用
精神分裂症(Schizophrenia)是一種伴隨...

IL‑12 強化型腫瘤溶解病毒:以 Sony ID7000 揭示長壽效應 CD8⁺ T 細胞的關鍵免疫機制
腫瘤溶解病毒(Oncolytic Virus, O...

解鎖細胞訊息傳遞的關鍵路徑
激酶與訊號傳導的重要性: 掌控超過50%的細胞功能...

超越平面:3D細胞培養的優勢與未來應用
細胞培養技術從19世紀末的初代培養發展至今,2D ...

全息斷層掃描 (Holotomography) 的原理、發展與應用
摘要 全息斷層掃描 (Holotomography...

奈米粒子追蹤分析技術:原理、應用與挑戰
前言 奈米粒子追蹤分析(Nanoparticle ...

使用 SONY ID7000 無濾鏡真實光譜流式細胞儀進行人類周邊血液單核細胞 (PBMC) 的 42 色分析
實驗背景 人類 PBMC 包含多種免疫細胞類型,例...

SONY 光譜流式細胞儀的原理與優勢
在生命科學研究領域,流式細胞儀 (Flow Cyt...
